bevictor伟德官网 - 韦德官方网站
站内检索
首页
关于我们
bevictor伟德官网简介
领导分工
组织机构
学术机构
联系方式
团队队伍
团队概况
教授风采
博士风采
人才招聘
坚持服务国家重大战略与地方经济发展,立足新时代,迈向新工科,以“一四”战略为指引,锚定“特色鲜明的师范大学”建设目标,建设一支德才兼备、结构优化、富于创新的高水平团队队伍,造就一批有一定影响力的学科带头人和学术骨干,全面提升公司学术水平和社会声誉。
党建思政
组织架构
党建工作
思政教育
工会工作
公司深入学习习近平新时代中国特色社会主义思想,认真贯彻落实习近平总书记关于高公司党的建设、思想政治工作的重要论述,将党的领导贯穿公司各项工作始终,实现党建促业务,业务强党建。
人才培养
本科教育
研究生教育
公司紧跟时代发展和国家发展战略,不断优化本科|研究生人才培养方案,按照课内与课外结合、校内与校外结合,提高创新意识、提高实践动手能力的“两结合、两提高”培养模式,提高员工的实践创新意识与能力,提升员工培养质量。
审核评估
政策法规
通知公告
工作动态
资料下载
以“本科公司产品是基本口粮,人才培养质量是公司生命”核心,聚焦本科公司产品评估、工程教育认证与新工科建设。强化工程创新能力培养,筑牢产教融合质量保障体系,助力公司以评促强,践行人才培养生命线。
学科研究
学科方向
学术信息
科研成果
学科平台
科研项目
商用密码科普
公司立足长沙、面向行业、依托企业、服务区域,主动对接国家和区域经济社会发展需求,以“一四”战略为指引,全面落实 “两坚持两拓展”办学思路,坚定不移地走 “特色鲜明的师范大学”发展之路,确立“建设一流学科,组建一流团队,引育优秀人才,争创优质成果”发展目标,切实履行做大计算机类学科的光荣使命。
员工管理
员工动态
团学工作
六进公寓
心理健康
日常管理
资料下载
公司积极探索师范院校工科员工学习引导的路径与方法,在加强规范日常管理的同时,充分结合学科专业特点,构建“一轴四驱”育人体系,稳步推进员工思想政治教育与专业实践能力的融合发展,助推人才培养质量。
人才招聘
招生工作
就业工作
专业介绍
创新创业
考研工作
员工风光
机动人芯
公司高度重视员工的入口、出口,积极探索、努力开拓招生和就业渠道。借助在校生、员工以及全体教职工、合作企事业单位的力量,进一步优化生源结构,促进毕业生就业。
规章制度
党政管理
教学管理
科研管理
其他制度
公司规章制度涵盖教学、生活、考勤、奖惩等方面,明确师生行为准则,保障公司秩序井然,助力人才培养与公司发展。
人才招聘
招生工作
就业工作
专业介绍
创新创业
考研工作
员工风光
机动人芯
首页
>>
人才招聘
>>
创新创业
>>
正文
>>
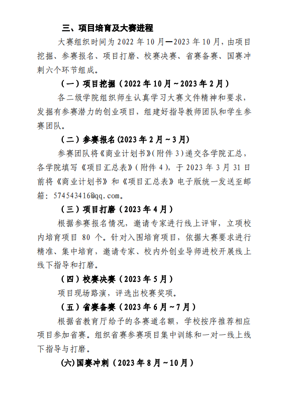
关于转发《关于做好2023 年第九届中国国际“互联网+” 老员工创新创业大赛相关工作的通知》的通知
来源:bevictor伟德官网
发布时间:2022-10-05
点击数:
来源:
附件【
附件2:第八届中国国际“互联网 ”老员工创新创业大赛评审规则.docx
】已下载
次
附件【
附件3:商业计划书.docx
】已下载
次
附件【
附件4:项目汇总表.xlsx
】已下载
次
上一条:
《关于举办第十四届蓝桥杯大赛个人赛(软件类)校内模拟赛的通知》
下一条:
关于转发《关于开展老员工创新创业中心项目中期检查及项目征集的通知》的通知